首 页
关于奥途
奥途简介
源头工厂
招贤纳士
产品中心
绝对值多圈50/58
绝对值多圈36
拉绳编码器
增量编码器
绝对值单圈
定制编码器
解决方案
产品知识
联系我们
绝对值多圈50/58
绝对值多圈36
拉绳编码器
增量编码器
绝对值单圈
定制编码器
当前位置:
首页
>
产品中心
产品分类
绝对值多圈50/58
AM50/58 Modbus
AM50/58 CAN输出
AM58 SSI输出
AM58 Modbus+420mA
绝对值多圈36
AM36 Modbus输出
AM36 CAN输出
AM36 SSI输出
拉绳编码器
WE50系列
WE54系列
WE84系列
WE130系列
增量编码器
I40 I50系列
I50HB系列
I58 系列
I40NC分体系列
I30系列
绝对值单圈
二进制输出
定制编码器
塔机编码器
水利编码器
刀库编码器
I40NC分体系列
增量编码器
●
分体式设计
● 无轴承完全非接触
●
高可靠性的设计标准
● 高防护等级,IP67
●
增量型编码器
● 超薄尺寸小空间
联系电话:
021-67282089
型号说明
安装示意图
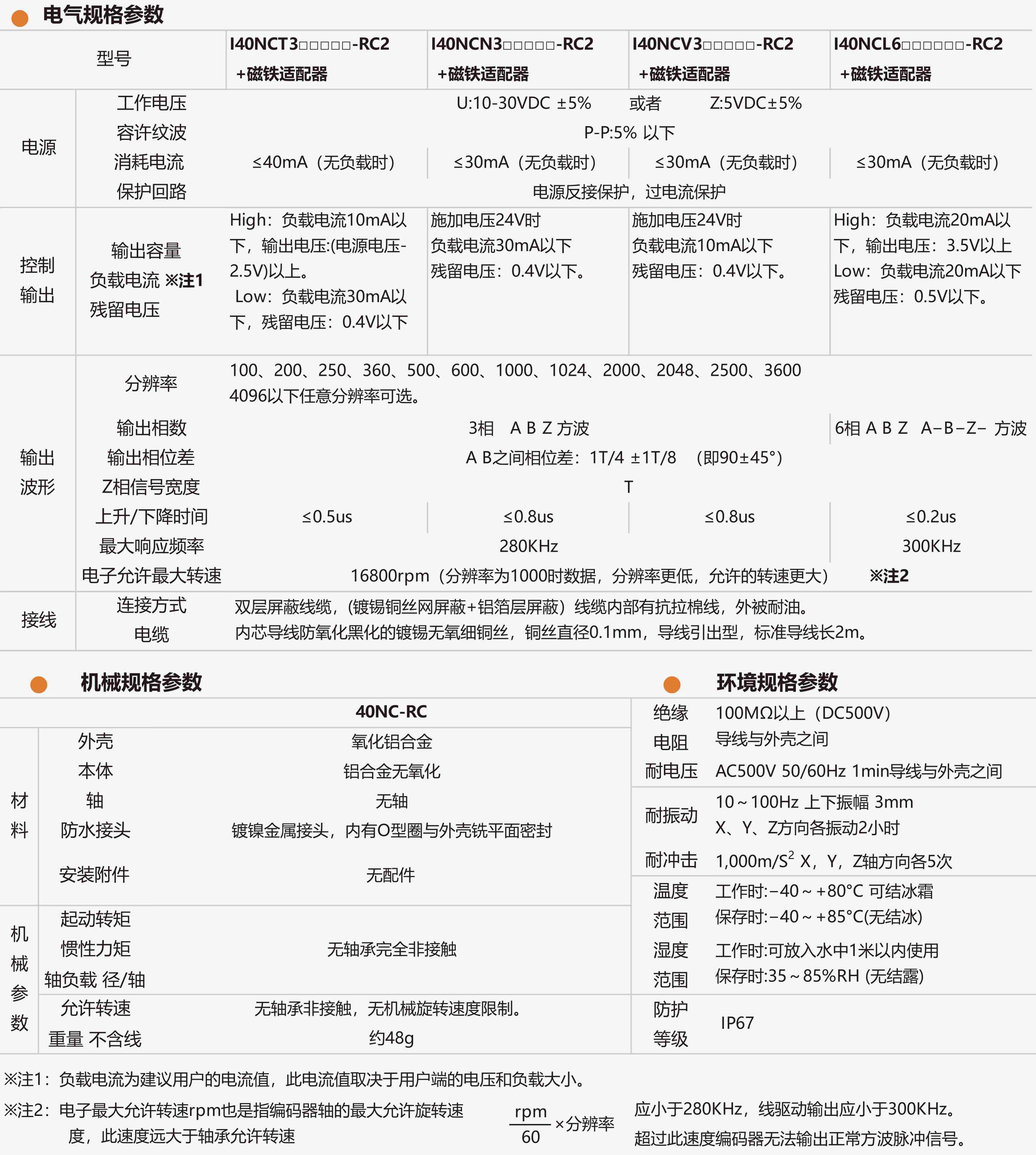
规格参数
电气接线定义
控制输出图
输出波形图
外形尺寸
资料下载
I40NC产品资料
40NC-RC-26产品3D文件
TOP
QQ客服
021-67282089